平台退票后为何冒出幽灵航班?;身份信息遭疑似挪用,调解失败后消费者选择司法途径。
当你以为一次机票退订已画上句号,却在几天后发现个人信息被用于未知购票,这种经历足以让人感到不安与愤怒。江苏的汤先生就遭遇了这样的困扰:他在知名平台主动退掉上海至阿勒泰的航班票后,本该恢复平静的生活,却意外查到名下及家人名下登记了一张完全未经授权的同航线机票。这并非孤立个案,而是近年来频发的“幽灵机票”现象之一,背后牵涉个人信息安全、平台运营规范以及消费者如何有效维权等多重议题。作为普通出行者,我们有必要深入了解此类事件的来龙去脉,以更好地保护自身权益。


回顾整个过程,汤先生最初于1月19日通过平台购入2月13日的南航航班机票,两人合计出行。因后续票价走低,他于2月1日晚完成退票手续,系统提示成功并处理退款,一切符合预期。然而2月3日查询时,惊现3月7日同一航班的登记,金额涉及两人份,却无任何支付痕迹。航空公司确认系第三方购入,这让汤先生直指平台或代理方擅自使用身份信息。他第一时间展开求证,平台客服的回应始终停留在“人员操作失误”层面,拒绝详述失误细节或补救机制。这种回避态度,进一步坚定了他追究到底的决心。

▲“幽灵机票”截图
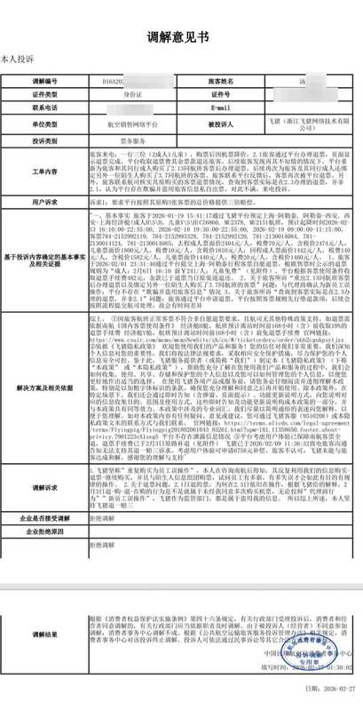
投诉至民航消费者事务中心后,得到的调解意见书显示代理商承认“新员工误操作”,但平台一方不愿配合调解,导致程序终止。汤先生认为,简单一句“失误”无法解释为何精准使用其身份信息购入几乎相同行程的票务,更无法排除不当获利动机。行业内流传的分析指出,此类“幽灵机票”往往源于票务代理的灰色操作:或将单程转为联程后退段套现,或通过反复改签调整至低价来源获差价。这些行为不仅扰乱市场秩序,还严重侵害消费者个人信息权益。汤先生在社交渠道搜索后发现,类似遭遇者不在少数,有人从未改签却收到莫名短信,有人退票后个人信息被反复利用,这暴露了平台数据管理与监督的薄弱环节。

▲《调解意见书》
平台虽在反馈后主动取消异常机票并退还手续费,但汤先生坚持认为这仅解决了表面问题,核心侵权事实仍需追责。他援引消费者权益保护法相关规定,主张若平台行为构成欺诈,则应承担增加赔偿责任,即基于涉案金额的三倍赔偿。3月7日,他已正式向法院提起诉讼,案件待审核。这一行动不仅是个人维权,更是推动行业整改的积极尝试。消费者在面对类似纠纷时,首先应保存所有交易截图、聊天记录与调解文书,其次可通过官方投诉渠道反映,最后必要时借助司法力量维护权利。只有当更多人站出来,平台才会重视内部治理,避免“失误”成为常态借口。

▲汤先生称已起诉飞猪平台,目前案件状态为“待审核”
最终,这一事件提醒每位出行者:便利的数字服务背后,个人信息安全不容忽视。平台应强化身份验证、操作审计与责任追溯机制,而监管部门也需加大对OTA行业的巡查力度。汤先生的选择或许会为更多潜在受害者带来启示——当权益受损时,沉默并非上策,积极维权才能促成公平与进步。希望司法能尽快介入,给出明确结论,也期望整个生态逐步净化,让每一次退票都真正画上安全句号。
